 A Polícia
Federal deflagrou nesta quinta-feira (13/12) a Operação Hermes e o Gado II, com
a finalidade de reprimir crimes de subtração de valores do Banco Postal
cometidos por funcionários dos Correios.  A ação contou com o apoio
Superintendência dos Correios no Maranhão e ocorreu nas cidades de São Luís/MA,
Itapecuru/MA, Imperatriz/MA, Redenção/PA, Bacabal/MA, Santa Inês/MA e Santa
Luzia/MA.
A Polícia
Federal deflagrou nesta quinta-feira (13/12) a Operação Hermes e o Gado II, com
a finalidade de reprimir crimes de subtração de valores do Banco Postal
cometidos por funcionários dos Correios.  A ação contou com o apoio
Superintendência dos Correios no Maranhão e ocorreu nas cidades de São Luís/MA,
Itapecuru/MA, Imperatriz/MA, Redenção/PA, Bacabal/MA, Santa Inês/MA e Santa
Luzia/MA.
Cerca de 60 policiais federais e 2 equipes do Batalhão de Choque
da Polícia Militar cumprem 4 mandados de prisão preventiva, 1 mandado de prisão
temporária e 11 mandados de busca e apreensão, além do afastamento de oito
empregados públicos federais (CORREIOS) em conjunto com outras medidas
cautelares diversa de prisão. As ordens judiciais emanaram tanto da Justiça
Federal de Bacabal quanto de São Luís. O trabalho ainda contou com o apoio da
logística do Fórum da Justiça Estadual em Santa Inês.
Cães farejadores encontraram drogas em poder dos investigados.
Foram apreendidos R$ 6 mil na residência de um deles.
As investigações identificaram uma série de irregularidades
ocorridas em várias unidades dos Correios no Estado. Em uma delas, constatou-se
o envolvimento de pessoas ligadas a uma organização criminosa - ORCRIM. Os
desfalques à agência dos Correios da cidade foram utilizados como forma de
capitalizar a organização criminosa.
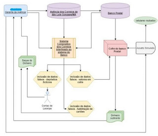
 Verificou-se que o funcionário dos Correios, aproveitando-se do
seu poder de gerência, subtraía ou facilitava a subtração de numerário do cofre
do Banco Postal, deixando em caixa apenas quantidade suficiente para manutenção
das atividades regulares da agência. Informava artificialmente, no sistema
bancário, que o cofre estava cheio, como se o dinheiro subtraído ainda ali
estivesse. Como a subtração de dinheiro do cofre não era registrada no sistema
do Banco Postal, tornava-se necessária a criação de uma justificativa para a
sua falta. Para isso, a ORCRIM simulava assaltos, o que permitia afirmar que o
dinheiro havia sido levado naquele crime. Para aumentar o proveito da atividade
criminosa, foram simulados depósitos no Banco Postal, cujos valores logo depois
eram sacados e divididos entre os membros da ORCRIM. Em seguida, entravam em
cena os laranjas, possuidores de contas no Banco do Brasil, que repassavam
aqueles depósitos à ORCRIM, dando uma aparência legal ao dinheiro que
alimentava o tráfico de drogas. Praticavam, ainda, a subtração de aparelhos
celulares de valor elevado, os quais eram distribuídos aos membros da ORCRIM.
Outra vertente utilizada pela quadrilha foi a ativação de cartões de bolsa
família e de benefícios previdenciários. O gerente possuía acesso aos sistemas
corporativos, habilitava os cartões de benefício, até para pessoas mortas, o
que possibilitava a obtenção de empréstimos bancários com os documentos
esquentados.
Verificou-se que o funcionário dos Correios, aproveitando-se do
seu poder de gerência, subtraía ou facilitava a subtração de numerário do cofre
do Banco Postal, deixando em caixa apenas quantidade suficiente para manutenção
das atividades regulares da agência. Informava artificialmente, no sistema
bancário, que o cofre estava cheio, como se o dinheiro subtraído ainda ali
estivesse. Como a subtração de dinheiro do cofre não era registrada no sistema
do Banco Postal, tornava-se necessária a criação de uma justificativa para a
sua falta. Para isso, a ORCRIM simulava assaltos, o que permitia afirmar que o
dinheiro havia sido levado naquele crime. Para aumentar o proveito da atividade
criminosa, foram simulados depósitos no Banco Postal, cujos valores logo depois
eram sacados e divididos entre os membros da ORCRIM. Em seguida, entravam em
cena os laranjas, possuidores de contas no Banco do Brasil, que repassavam
aqueles depósitos à ORCRIM, dando uma aparência legal ao dinheiro que
alimentava o tráfico de drogas. Praticavam, ainda, a subtração de aparelhos
celulares de valor elevado, os quais eram distribuídos aos membros da ORCRIM.
Outra vertente utilizada pela quadrilha foi a ativação de cartões de bolsa
família e de benefícios previdenciários. O gerente possuía acesso aos sistemas
corporativos, habilitava os cartões de benefício, até para pessoas mortas, o
que possibilitava a obtenção de empréstimos bancários com os documentos
esquentados.
A previsão do total de valores subtraídos nos sete municípios
chega a quase R$ 1 milhão, podendo aumentar até o final das investigações.
O nome da operação é uma alusão ao conto mitológico de mesmo nome,
que traz como tema a utilização de subterfúgios, com a finalidade de encobrir
os crimes cometidos pelo mensageiro de Zeus.
 






 
0 comentários:
Postar um comentário